Developer Guide
- Acknowledgements
- Setting up, getting started
- Design
- Implementation
- Documentation, logging, testing, configuration, dev-ops
- Appendix: Requirements
- Appendix: Instructions for manual testing
- Appendix: Effort
- Appendix: Planned Enhancements
Acknowledgements
-
AddressBook-Level3 (AB3) by SE-EDU (GitHub, Documentation)
- UniContactsPro is adapted from AB3, with extensive additions and customizations.
- Documentation and diagrams (such as sequence/activity/class diagrams) and setup instructions were adapted from AB3 and SE-EDU documentation guides.
- Project and codebase are licensed under the MIT License, as per AB3 and SE-EDU.
-
JavaFX ([https://openjfx.io/]), Jackson ([https://github.com/FasterXML/jackson]), JUnit5 ([https://junit.org/junit5/]) — Used as core libraries and tools.
-
Checkstyle ([https://github.com/checkstyle/checkstyle]) — Used for code quality and style checking.
-
JaCoCo ([https://www.jacoco.org/jacoco/]) — Used for Java code coverage analysis.
-
Gradle Shadow Plugin ([https://github.com/johnrengelman/shadow]) — Used for building fat/uber jar files.
-
Jekyll ([https://jekyllrb.com/]) — Used for static website generation and documentation.
-
AI-Assisted Development Tools (e.g., GitHub Copilot, Cursor AI, Chatgpt)
- Used to increase productivity in code writing through intelligent auto-completion and code suggestions.
- Employed to generate alternative implementations of algorithms and code patterns for comparison and learning purposes, helping improve coding skills through iterative refinement.
- Utilized for troubleshooting and debugging assistance to help locate problems and suggest solutions during development.
-
JavaFX 8 Tutorial by Marco Jakob
- Some code adapted for UI components: JavaFX 8 Tutorial.
-
Icons and Images
- Susumu Yoshida (address_book_32.png, AddressApp.ico)
- Jan Jan Kovařík (calendar.png, edit.png)
- See
copyright.txt.
Setting up, getting started
Refer to the guide Setting up and getting started.
Design
.puml files used to create diagrams are in this document docs/diagrams folder. Refer to the PlantUML Tutorial at se-edu/guides to learn how to create and edit diagrams.
Architecture

The Architecture Diagram given above explains the high-level design of the App.
Given below is a quick overview of main components and how they interact with each other.
Main components of the architecture
Main (consisting of classes Main and MainApp) is in charge of the app launch and shut down.
- At app launch, it initializes the other components in the correct sequence, and connects them up with each other.
- At shut down, it shuts down the other components and invokes cleanup methods where necessary.
The bulk of the app’s work is done by the following four components:
-
UI: The UI of the App. -
Logic: The command executor. -
Model: Holds the data of the App in memory. -
Storage: Reads data from, and writes data to, the hard disk.
Commons represents a collection of classes used by multiple other components.
How the architecture components interact with each other
The Sequence Diagram below shows how the components interact with each other for the scenario where the user issues the command delete 1.

Each of the four main components (also shown in the diagram above),
- defines its API in an
interfacewith the same name as the Component. - implements its functionality using a concrete
{Component Name}Managerclass (which follows the corresponding APIinterfacementioned in the previous point.
For example, the Logic component defines its API in the Logic.java interface and implements its functionality using the LogicManager.java class which follows the Logic interface. Other components interact with a given component through its interface rather than the concrete class (reason: to prevent outside component’s being coupled to the implementation of a component), as illustrated in the (partial) class diagram below.

The sections below give more details of each component.
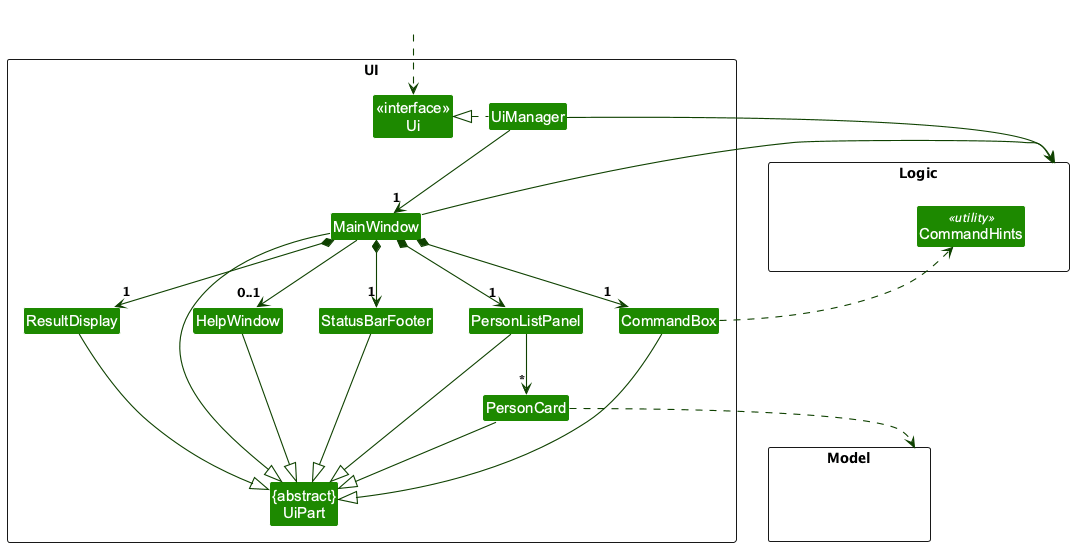
UI component
The API of this component is specified in Ui.java

The UI consists of a MainWindow that is made up of parts e.g.CommandBox, ResultDisplay, PersonListPanel, StatusBarFooter etc. All these, including the MainWindow, inherit from the abstract UiPart class which captures the commonalities between classes that represent parts of the visible GUI.
The UI component uses the JavaFx UI framework. The layout of these UI parts are defined in matching .fxml files that are in the src/main/resources/view folder. For example, the layout of the MainWindow is specified in MainWindow.fxml
The UI component,
- executes user commands using the
Logiccomponent. - listens for changes to
Modeldata so that the UI can be updated with the modified data. - keeps a reference to the
Logiccomponent, because theUIrelies on theLogicto execute commands. - depends on some classes in the
Modelcomponent, as it displaysPersonobject residing in theModel.
Logic component
API : Logic.java
Here’s a (partial) class diagram of the Logic component:

The sequence diagram below illustrates the interactions within the Logic component, taking execute("delete 1") API call as an example.

DeleteCommandParser should end at the destroy marker (X) but due to a limitation of PlantUML, the lifeline continues till the end of diagram.
How the Logic component works:
- When
Logicis called upon to execute a command, it is passed to anAddressBookParserobject which in turn creates a parser that matches the command (e.g.,DeleteCommandParser) and uses it to parse the command. - This results in a
Commandobject (more precisely, an object of one of its subclasses e.g.,DeleteCommand) which is executed by theLogicManager. - The command can communicate with the
Modelwhen it is executed (e.g. to delete a person).
Note that although this is shown as a single step in the diagram above (for simplicity), in the code it can take several interactions (between the command object and theModel) to achieve. - The result of the command execution is encapsulated as a
CommandResultobject which is returned back fromLogic.
Here are some other sequence diagrams that illustrates the interactions within Logic component:
sortByCloseness o/desc Command

AutocompleteSequenceDiagram Command

Here are the other classes in Logic (omitted from the class diagram above) that are used for parsing a user command:

How the parsing works:
- When called upon to parse a user command, the
AddressBookParserclass creates anXYZCommandParser(XYZis a placeholder for the specific command name e.g.,AddCommandParser) which uses the other classes shown above to parse the user command and create aXYZCommandobject (e.g.,AddCommand) which theAddressBookParserreturns back as aCommandobject. - All
XYZCommandParserclasses (e.g.,AddCommandParser,DeleteCommandParser, …) inherit from theParserinterface so that they can be treated similarly where possible e.g, during testing.
In summary, this is how the sequence of each command looks like within Logic component:

Model component
API : Model.java

The Model component,
- stores the address book data i.e., all
Personobjects (which are contained in aUniquePersonListobject). - stores the currently ‘selected’
Personobjects (e.g., results of a search query) as a separate filtered list which is exposed to outsiders as an unmodifiableObservableList<Person>that can be ‘observed’ e.g. the UI can be bound to this list so that the UI automatically updates when the data in the list change. - stores a
UserPrefobject that represents the user’s preferences. This is exposed to the outside as aReadOnlyUserPrefobjects. - does not depend on any of the other three components (as the
Modelrepresents data entities of the domain, they should make sense on their own without depending on other components)
Tag list in the AddressBook, which Person references. This allows AddressBook to only require one Tag object per unique tag, instead of each Person needing their own Tag objects.
Note: A person is uniquely identified with phone, email, and Telegram handle.
Storage component
API : Storage.java

The Storage component,
- can save both address book data and user preference data in JSON format, and read them back into corresponding objects.
- inherits from both
AddressBookStorageandUserPrefStorage, which means it can be treated as either one (if only the functionality of only one is needed). - depends on some classes in the
Modelcomponent (because theStoragecomponent’s job is to save/retrieve objects that belong to theModel)
Common classes
Classes used by multiple components are in the seedu.address.commons package.
Implementation
This section describes some noteworthy details on how certain features are implemented.
[Proposed] Undo/redo feature
Proposed Implementation
The proposed undo/redo mechanism is facilitated by VersionedAddressBook. It extends AddressBook with an undo/redo history, stored internally as an addressBookStateList and currentStatePointer. Additionally, it implements the following operations:
-
VersionedAddressBook#commit()— Saves the current address book state in its history. -
VersionedAddressBook#undo()— Restores the previous address book state from its history. -
VersionedAddressBook#redo()— Restores a previously undone address book state from its history.
These operations are exposed in the Model interface as Model#commitAddressBook(), Model#undoAddressBook() and Model#redoAddressBook() respectively.
Given below is an example usage scenario and how the undo/redo mechanism behaves at each step.
Step 1. The user launches the application for the first time. The VersionedAddressBook will be initialized with the initial address book state, and the currentStatePointer pointing to that single address book state.

Step 2. The user executes delete 5 command to delete the 5th person in the address book. The delete command calls Model#commitAddressBook(), causing the modified state of the address book after the delete 5 command executes to be saved in the addressBookStateList, and the currentStatePointer is shifted to the newly inserted address book state.

Step 3. The user executes add n/David … to add a new person. The add command also calls Model#commitAddressBook(), causing another modified address book state to be saved into the addressBookStateList.

Model#commitAddressBook(), so the address book state will not be saved into the addressBookStateList.
Step 4. The user now decides that adding the person was a mistake, and decides to undo that action by executing the undo command. The undo command will call Model#undoAddressBook(), which will shift the currentStatePointer once to the left, pointing it to the previous address book state, and restores the address book to that state.

currentStatePointer is at index 0, pointing to the initial AddressBook state, then there are no previous AddressBook states to restore. The undo command uses Model#canUndoAddressBook() to check if this is the case. If so, it will return an error to the user rather
than attempting to perform the undo.
The following sequence diagram shows how an undo operation goes through the Logic component:

UndoCommand should end at the destroy marker (X) but due to a limitation of PlantUML, the lifeline reaches the end of diagram.
Similarly, how an undo operation goes through the Model component is shown below:

The redo command does the opposite — it calls Model#redoAddressBook(), which shifts the currentStatePointer once to the right, pointing to the previously undone state, and restores the address book to that state.
currentStatePointer is at index addressBookStateList.size() - 1, pointing to the latest address book state, then there are no undone AddressBook states to restore. The redo command uses Model#canRedoAddressBook() to check if this is the case. If so, it will return an error to the user rather than attempting to perform the redo.
Step 5. The user then decides to execute the command list. Commands that do not modify the address book, such as list, will usually not call Model#commitAddressBook(), Model#undoAddressBook() or Model#redoAddressBook(). Thus, the addressBookStateList remains unchanged.

Step 6. The user executes clear, which calls Model#commitAddressBook(). Since the currentStatePointer is not pointing at the end of the addressBookStateList, all address book states after the currentStatePointer will be purged. Reason: It no longer makes sense to redo the add n/David … command. This is the behavior that most modern desktop applications follow.

The following activity diagram summarizes what happens when a user executes a new command:

Design considerations:
Aspect: How undo & redo executes:
-
Alternative 1 (current choice): Saves the entire address book.
- Pros: Easy to implement.
- Cons: May have performance issues in terms of memory usage.
-
Alternative 2: Individual command knows how to undo/redo by
itself.
- Pros: Will use less memory (e.g. for
delete, just save the person being deleted). - Cons: We must ensure that the implementation of each individual command are correct.
- Pros: Will use less memory (e.g. for
[Implemented] Add Profile Picture feature
Implementation
The add profile picture mechanism is facilitated by AddProfilePicCommand. It extends Command with the ability to add or update profile pictures for persons in the address book. Additionally, it implements the following operations:
-
AddProfilePicCommand#execute()— Updates the profile picture of the person at the specified index. -
AddProfilePicCommand#copyLocalImageToImagesDirectory()— Copies a local image file to thedocs/imagesdirectory. -
AddProfilePicCommand#generateUniqueFilename()— Generates a unique filename to avoid conflicts.
The command is parsed by AddProfilePicCommandParser, which handles argument tokenization and path validation. The parser supports:
- Local file paths (absolute or relative paths, with support for
~expansion for home directory) - Existing images in the
docs/imagesdirectory (specified by filename only)
Given below is an example usage scenario and how the add profile picture mechanism behaves at each step.
Step 1. The user executes addProfilePic 1 pp/~/Downloads/myphoto.png to add a profile picture from their local Downloads directory. The AddProfilePicCommandParser parses the command and expands the ~ to the user’s home directory.
Step 2. The parser validates that the file exists at the specified path and checks that it’s not a directory. If validation passes, an AddProfilePicCommand is created with the index and expanded path.
Step 3. The AddProfilePicCommand#execute() method is called. It retrieves the person at the specified index from the displayed list.
Step 4. Since the path contains / or \, the command identifies this as a local file path. It calls copyLocalImageToImagesDirectory() to:
- Validate that the file is a
.pngfile - Generate a unique filename (checking if it already exists in
docs/images) - Copy the file from the source location to
docs/images - Return the filename for storage
Step 5. The command creates a new Person object with all the original fields, but with the new profile picture filename set.
Step 6. The model updates the person using Model#setPerson(), replacing the old person with the new one containing the profile picture.
pp/johndoe.png), the command assumes the image already exists in docs/images and uses it directly without copying. The parser validates that the file exists before creating the command.
docs/images, the command throws an exception instructing the user to use the existing file directly by specifying only the filename.
The following sequence diagram shows how an add profile picture operation works:

Design considerations:
Aspect: How to handle image storage:
-
Alternative 1 (current choice): Store images in
docs/imagesdirectory and reference by filename.- Pros: Simple to implement, images are easily accessible, supports relative paths for documentation.
- Cons: Requires copying files, may lead to file conflicts if not handled properly.
-
Alternative 2: Store full file paths in the Person object.
- Pros: No need to copy files, original file location is preserved.
- Cons: Files may be moved or deleted, breaking references. Harder to share address book data.
Aspect: Image format support:
-
Alternative 1 (current choice): Only support
.pngfiles.- Pros: Consistent format, simple validation.
- Cons: Users may have images in other formats that need conversion.
-
Alternative 2: Support multiple image formats (JPG, PNG, GIF, etc.).
- Pros: More flexible for users.
- Cons: Requires more complex validation and potentially conversion logic.
[Implemented] Sort By Closeness feature
Implementation
The sort by closeness mechanism is facilitated by SortByClosenessCommand. It extends Command with the ability to sort the contact list by closeness rating in either ascending or descending order. Additionally, it implements the following operations:
-
SortByClosenessCommand#execute()— Updates the sort comparator in the model. -
SortByClosenessCommand#SortOrder— An enumeration representing ascending or descending sort order.
The command is parsed by SortByClosenessCommandParser, which validates the order parameter (o/asc or o/desc) and creates a SortByClosenessCommand with the appropriate SortOrder.
Given below is an example usage scenario and how the sort by closeness mechanism behaves at each step.
Step 1. The user executes sortByCloseness o/desc to sort contacts by closeness in descending order (highest closeness first). The SortByClosenessCommandParser parses the command and validates that desc is a valid order.
Step 2. The parser creates a SortByClosenessCommand with SortOrder.DESCENDING. The command constructor creates a comparator that:
- Extracts the
closenessLevelfrom each person’sClosenessobject - Compares persons based on their closeness level
- Reverses the order for descending sort
Step 3. The SortByClosenessCommand#execute() method is called. It calls Model#updateSortComparator() with the created comparator.
Step 4. The model updates its internal sorted person list by setting the comparator on the sortedPersons observable list. This triggers a re-sort of the displayed list.
Step 5. The UI automatically reflects the new sort order since it observes the sortedPersons list.
sortedPersons list, which is the list displayed to users. This list is separate from the filteredPersons list, allowing sorting to work independently of filtering.
list command resets the sort comparator to null, restoring the default order of the contact list.
The following sequence diagram shows how a sort by closeness operation works:

Design considerations:
Aspect: How to implement sorting:
-
Alternative 1 (current choice): Use a comparator that is applied to an observable list.
- Pros: Integrates well with JavaFX’s observable collections, automatically updates UI when sort changes.
- Cons: Requires maintaining a separate sorted list.
-
Alternative 2: Sort the list directly and replace it.
- Pros: Simpler implementation, no need for separate sorted list.
- Cons: May cause UI flickering, less efficient for large lists.
Aspect: Persistence of sort order:
-
Alternative 1 (current choice): Sort order is not persisted, resets on
listcommand.- Pros: Simple, predictable behavior.
- Cons: Users need to re-sort if they want the same order again.
-
Alternative 2: Persist sort order in user preferences.
- Pros: Better user experience, maintains sort preference across sessions.
- Cons: More complex, requires additional storage logic.
[Implemented] Command History feature
Implementation
The command history mechanism is facilitated by CommandHistory. It manages a history of previously executed commands, allowing users to navigate through their command history using arrow keys. Additionally, it implements the following operations:
-
CommandHistory#push()— Adds a command to history (disallows consecutive duplicates). -
CommandHistory#up()— Navigates to the previous (older) command in history. -
CommandHistory#down()— Navigates to the next (newer) command in history. -
CommandHistory#beginNavigation()— Initializes navigation state with current input. -
CommandHistory#save()— Persists command history to storage.
The command history is stored using CommandHistoryStorage, which reads from and writes to a file (data/command_history.txt). The history is loaded when CommandHistory is initialized and saved whenever a new command is added.
Given below is an example usage scenario and how the command history mechanism behaves at each step.
Step 1. The user launches the application. The CommandHistory is initialized with a maximum size (default 500) and loads any existing history from storage into an ArrayDeque, with the newest commands at the front.
Step 2. The user executes several commands: add n/Alice, add n/Bob, list. Each command calls CommandHistory#push() through LogicManager#execute(), which:
- Strips whitespace and checks if the command is empty
- Prevents consecutive duplicates (if the same command was just executed)
- Adds the command to the front of the deque
- Removes old commands if the size exceeds
maxSize - Saves the history to storage
- Resets navigation state
Step 3. The user starts typing a new command but presses the UP arrow key. The CommandBox calls CommandHistory#beginNavigation() with the current input (if not already in navigation mode) to save a snapshot of what the user was typing.
Step 4. The CommandBox calls CommandHistory#up(), which:
- Checks if history is empty (returns empty if so)
- Increments the internal navigation index
- Returns the command at that position in history
- The
CommandBoxdisplays this command in the text field
Step 5. The user presses UP again to go further back in history. The index increments and the next older command is retrieved and displayed.
Step 6. The user presses DOWN to go forward in history. The CommandBox calls CommandHistory#down(), which:
- Decrements the navigation index
- Returns the command at that position
- If the index reaches 1 or less, it returns the snapshot text (what the user was originally typing) and resets navigation
Step 7. The user presses DOWN again when at the snapshot, which resets navigation completely and returns the snapshot text.
index and snapshotBeforeNav) is reset when a command is executed, ensuring that starting navigation always begins from the user’s current input.
list executed multiple times in a row.
The following sequence diagram shows how command history navigation works:

Design considerations:
Aspect: How to store command history:
-
Alternative 1 (current choice): Use an
ArrayDequewith newest at front, persisted to file.- Pros: Efficient for adding new commands, easy to navigate backwards, persists across sessions.
- Cons: Requires file I/O operations.
-
Alternative 2: Store in memory only, using a simple list.
- Pros: Faster, no file I/O overhead.
- Cons: History is lost when application closes.
Aspect: How to handle navigation:
-
Alternative 1 (current choice): Use an index-based approach with snapshot of current input.
- Pros: Allows returning to what user was typing, smooth navigation experience.
- Cons: Requires maintaining navigation state.
-
Alternative 2: Store current input separately and always navigate from history.
- Pros: Simpler implementation.
- Cons: User loses their current input when navigating, worse user experience.
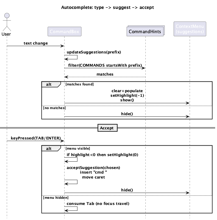
Autocomplete feature
Implementation
The autocomplete mechanism is facilitated by CommandHints and implemented in CommandBox. It provides real-time command suggestions as users type, helping them discover available commands. Additionally, it implements the following operations:
-
CommandBox#updateSuggestions()— Filters and displays matching commands based on current input. -
CommandBox#buildMatches()— Filters commands fromCommandHints.COMMANDSthat start with the current prefix. -
CommandBox#acceptSuggestion()— Inserts a selected suggestion into the command box.
The autocomplete feature uses a ContextMenu (suggestions menu) that appears below the command box as the user types. It filters commands from CommandHints.COMMANDS, which contains all valid command words.
Given below is an example usage scenario and how the autocomplete mechanism behaves at each step.
Step 1. The user starts typing in the command box. The CommandBox has a text property listener that calls updateSuggestions() whenever the text changes.
Step 2. The user types "add". The updateSuggestions() method:
- Takes the trimmed input as a prefix
- Calls
buildMatches()which filtersCommandHints.COMMANDSfor commands starting with"add"(case-insensitive) - Finds matches:
["add", "addProfilePic"] - Since there are multiple matches, it populates the suggestions menu and displays it
Step 3. The suggestions menu appears below the command box with the matching commands. The user can:
- Use UP/DOWN arrow keys to navigate through suggestions
- Press TAB or ENTER to accept the highlighted (or first) suggestion
- Continue typing to further filter suggestions
- Press ESCAPE to hide the menu
Step 4. The user types "Pro" to get "addPro". The suggestions are filtered further, now only showing ["addProfilePic"] if it matches.
Step 5. If the user’s input exactly matches a single command (e.g., "add" when only "add" matches), the suggestions menu is hidden automatically to avoid cluttering the UI.
Step 6. The user presses TAB to accept the highlighted suggestion. The acceptSuggestion() method:
- Replaces the current text with the selected command word followed by a space
- Positions the cursor after the inserted text
- Hides the suggestions menu
The following sequence diagram shows how autocomplete works:

Design considerations:
Aspect: How to maintain command list:
-
Alternative 1 (current choice): Maintain a static list in
CommandHintsclass.- Pros: Simple, centralized location, easy to keep in sync with commands.
- Cons: Requires manual updates when new commands are added.
-
Alternative 2: Dynamically discover commands using reflection or command registry.
- Pros: Automatically includes new commands, no manual maintenance.
- Cons: More complex, potential performance overhead, may include internal commands.
Aspect: When to show suggestions:
-
Alternative 1 (current choice): Show suggestions as user types, hide on exact single match.
- Pros: Provides immediate feedback, helps discover commands.
- Cons: May be distracting for experienced users.
-
Alternative 2: Only show suggestions on explicit trigger (e.g., Ctrl+Space).
- Pros: Less distracting, gives user control.
- Cons: Users may not discover the feature, requires extra key press.
Documentation, logging, testing, configuration, dev-ops
Appendix: Requirements
Product scope
Target user profile:
- has a need to manage a significant number of contacts
- prefer desktop apps over other types
- can type fast
- prefers typing to mouse interactions
- is reasonably comfortable using CLI apps
- undergraduate student
Value proposition: It helps undergraduates keep track of school contacts, making it easier to remember acquaintances they don’t interact with often. The app acts like a personalized contact book designed for students, ensuring connections are organized and accessible when needed.
User stories
Priorities: High (must have) - * * *, Medium (should have) - * *, Low (nice to have) - *
| Priority | As a … | I want to … | So that I can … |
|---|---|---|---|
| * * * | user | search for a contact by name or tag | quickly find the contact I need |
| * * * | user | view the contact list | see all my contacts at a glance |
| * * * | user | add a contact | keep new people I meet in my address book |
| * * * | user | delete a contact | remove entries I no longer need |
| * * * | user | edit a contact | keep contact details up to date |
| * * | user | filter my contacts by tag | find people in specific groups easily |
| * * | user | create a new tag | categorize my contacts the way I want |
| * * | user | delete an existing tag | clean up tags I no longer use |
| * * | student | search for coursemates in the same tutorial | find group mates for a project |
| * * | user | search by first few characters of name | find my friends quicker |
| * * | user | merge duplicate contacts | organize my list by combining duplicates |
| * * | user | assign multiple tags to each contact | find them via multiple categories |
| * | new user | view the user guide easily | learn more about the product whenever I need |
| * | experienced user | pin important contacts to the top of my address book | access them quickly |
| * | student | add a profile picture to my profile or another contact’s profile | recognize and recall people more easily |
| * | user | add notes about a person | remember details about where and when I met them |
| * | user | indicate how close a person is to me | make efforts to contact closer friends more regularly |
| * | user | log interactions with a contact | keep track of how often I connect with them |
| * | user | sort my contacts by date added | catch up with old or new friends |
| * | user | import contacts from my phone and email | avoid typing them manually |
| * | user | export (filtered) contact list as a CSV file | share and store it externally |
| * | user | be reminded to maintain connections | catch up with friends I haven’t talked to for ~2 months |
| * | user | create and switch between custom themes | customize the app’s appearance to my liking |
Use cases
(For all use cases below, the System is the UniContactsPro and the Actor is the user, unless specified otherwise)
Use case: Delete a contact
MSS
- User requests to list persons
- UniContactsPro shows a list of persons
- User requests to delete a specific person in the list
-
UniContactsPro deletes the person
Use case ends.
Extensions
-
2a. The list is empty.
Use case ends.
-
3a. The given index is invalid.
-
3a1. AddressBook shows an error message.
Use case resumes at step 2.
-
Use case: Add a contact
MSS
- User requests to create a person with their name, phone number, email address, address, Telegram handle, closeness rating, and optionally tags
- UniContactsPro adds a person
- UniContactsPro displays the updated list of contacts Use case ends.
Extensions
-
2a. The command does not follow the command format
-
2a1. UniContactsPro shows an error message
Use case ends.
-
Use case: List all contacts
MSS
- User requests to list all contacts in UniContactsPro at that point in time.
- UniContactsPro displays current list of contacts.
Extensions
-
2a. The command does not follow the command format
-
2a1. UniContactsPro shows an error message
Use case ends.
-
Use case: Exit
MSS
- User requests to exit UniContactsPro
- UniContactsPro exits
Extensions
-
2a. The command does not follow the command format
-
2a1. UniContactsPro shows an error message
Use case ends.
-
Non-Functional Requirements
- Should work on any mainstream OS with Java 17+.
- Should store up to 1000+ contacts with tags without sluggishness.
- A student with above-average typing speed should be able to manage contacts faster via CLI than GUI.
- Should load the contact list within 2 seconds for up to 1000 entries.
- Should persist data locally so that contacts are not lost after application shutdown.
- Should have a consistent and intuitive command syntax (e.g.,
add,delete,list). - Should prevent accidental data corruption by validating input before saving.
- Should allow undo/redo of recent commands for error recovery.
- Should not require an internet connection for core features (offline-first).
- Should allow exporting data (e.g., CSV) in under 3 seconds for 500 contacts.
- Should provide error messages that are clear and easy for students to understand.
- Should be maintainable by new developers, with clear documentation and modular design.
- Should be extensible to add new features (e.g., reminders, themes) without major refactoring.
- Should ensure tags/categories remain consistent (no duplicates unless explicitly allowed).
- Should recover gracefully from corrupted storage files (e.g., reset to last known good state).
- Should support basic accessibility, e.g., adjustable font size in the GUI.
- Should consume no more than 200MB of RAM during typical usage with 1000 contacts.
Glossary
- Activity Diagram: A UML diagram that represents the flow of control from one activity to another, used to model workflows and business processes.
- Actor: In use case modeling, an external entity (user, system, or device) that interacts with the system to achieve a goal.
- API (Application Programming Interface): A contract that defines how components interact with each other through well-defined interfaces.
- Class Diagram: A UML diagram that shows the static structure of a system by displaying classes, attributes, methods, and relationships between classes.
-
CLI (Command Line Interface): A text-based interface where users type commands (e.g.,
add,list,delete) to interact with the app. -
Command: An executable instruction that performs an action on the address book (e.g.,
AddCommand,DeleteCommand). - Dependency Injection: A design pattern where objects receive their dependencies from external sources rather than creating them internally, promoting loose coupling and testability.
-
FXML: A markup language used to define JavaFX UI layouts declaratively, stored in
.fxmlfiles. - JavaFX: A Java library used for building desktop application user interfaces.
- JSON (JavaScript Object Notation): A lightweight data-interchange format used for storing address book data and user preferences.
- JUnit: A unit testing framework for Java that provides annotations and assertions for writing and running tests.
- Lifeline: In sequence diagrams, a vertical dashed line that represents the existence of an object or actor over time.
- Logic Component: The command executor component that parses and executes user commands.
- Mainstream OS: Windows, Linux, Unix, MacOS
- Model Component: The component that holds the address book data in memory and manages the application’s state.
- MSS (Main Success Scenario): The primary path through a use case that describes the normal, successful execution flow without any errors or exceptions.
- Observer Pattern: A behavioral design pattern where an object maintains a list of dependents and notifies them automatically of any state changes.
- OOP (Object-Oriented Programming): A programming paradigm based on the concept of objects, which contain data and methods that operate on that data.
- PlantUML: An open-source tool that uses simple textual descriptions to generate UML diagrams, including sequence, class, and activity diagrams.
- Sequence Diagram: A UML diagram that shows how objects interact in a particular sequence of messages, illustrating the dynamic behavior of a system.
- Singleton Pattern: A creational design pattern that ensures a class has only one instance and provides global access to that instance.
- UI Component: The user interface component that displays the application and handles user interactions.
- UML (Unified Modeling Language): A standardized modeling language used to visualize the design of a system through various diagram types.
Appendix: Instructions for manual testing
Given below are instructions to test the app manually.
Launch and shutdown
-
Initial launch
-
Download the jar file and copy into an empty folder
-
Double-click the jar file Expected: Shows the GUI with a set of sample contacts. The window size may not be optimum.
-
-
Saving window preferences
-
Resize the window to an optimum size. Move the window to a different location. Close the window.
-
Re-launch the app by double-clicking the jar file.
Expected: The most recent window size and location is retained.
-
Finding contacts by name
-
Prerequisites: Multiple persons in the list.
-
Test case:
find alex david
Expected: Lists contacts whose names contain “alex” or “david” (case-insensitive). Status shows the number of persons listed. -
Test case:
find(empty)
Expected: Error message with usage:find KEYWORD [MORE_KEYWORDS]....
-
Filtering contacts by tag
-
Prerequisites: At least some contacts have tags (e.g.,
friends,colleagues).-
Test case:
filter t/friends
Expected: Only contacts with thefriendstag are shown. Status shows number of persons listed. -
Test case:
filter t/friends t/colleagues
Expected: Shows contacts that have at least one of the tagsfriendsorcolleagues. -
Test case:
filter(missing tag prefixes) orfilter friends(missingt/)
Expected: Error message with usage:filter t/KEYWORD [t/MORE_KEYWORDS]....
-
Deleting contacts
-
Deleting by displayed indices
-
Prerequisites: List all persons using the
listcommand. Multiple persons in the list. -
Test case:
delete 1
Expected: First contact is deleted. Details of the deleted contact shown in the result message. Timestamp in the status bar is updated. -
Test case:
delete 1 2 2 5
Expected: Contacts at indices 1, 2, and 5 are deleted (duplicates ignored). Result message lists all deleted persons. -
Test case:
delete 0ordelete 999(index out of range)
Expected: Error message: invalid person displayed index. No one is deleted.
-
-
Deleting all contacts matching tags (union)
-
Prerequisites: Multiple persons in the list, with tags set (e.g.,
friends,noisy). -
Test case:
delete all t/friends
Expected: All currently displayed contacts having thefriendstag are deleted. Result message lists all deleted persons. -
Test case:
delete all t/superhero t/noisy
Expected: Deletes all currently displayed contacts that have eithersuperheroornoisy. If none match, shows:No persons found with tag(s): superhero, noisy. -
Test case:
delete all(not/provided)
Expected: Error with usage instructions.
-
Sorting by closeness
-
Prerequisites: Contacts have a closeness rating set.
-
Test case:
sortByCloseness o/asc
Expected: List is sorted by closeness in ascending order. Result message:Sorted contact list by closeness (ascending). -
Test case:
sortByCloseness o/desc
Expected: List is sorted by closeness in descending order. Result message:Sorted contact list by closeness (descending). -
Test case:
sortByClosenessorsortByCloseness o/invalid
Expected: Error message with usage:sortByCloseness: Parameters: o/{asc|desc}.
-
Adding/updating a profile picture
-
Prerequisites: At least one person exists in the list (index 1 available). Ensure you have a
.pngimage at~/Downloads/example.png.-
Test case (copy from local path):
addProfilePic 1 pp/~/Downloads/example.png
Expected: The image is copied intodocs/images/with a unique filename. Contact 1 shows the updated profile picture. Success message includes the contact name. Only.pngis accepted. -
Test case (use existing filename already in docs/images):
addProfilePic 1 pp/example.png
Expected: Uses existing imagedocs/images/example.png. Profile picture updated. Success message shown. -
Test case (non-PNG):
addProfilePic 1 pp/~/Downloads/example.jpg
Expected: Error message: only.pngimages are supported. -
Test case (file already exists in docs/images when copying): ensure
docs/images/example.pngexists, then runaddProfilePic 1 pp/~/Downloads/example.png
Expected: Error message indicating the file already exists indocs/imagesand how to reference it directly usingpp/<image name>. -
Test case (invalid index):
addProfilePic 0 pp/example.pngoraddProfilePic 999 pp/example.png
Expected: Error message: invalid person displayed index.
-
Saving data
-
Dealing with missing/corrupted data files
- Missing file
- Close the app. Delete
data/addressbook.json. - Launch the app.
Expected: App starts with an empty list (or sample data if the app provides it). No crash.
- Close the app. Delete
- Corrupted file
- Close the app. Open
data/addressbook.jsonin a text editor and replace its contents with an invalid JSON (e.g.,{ not: valid }). Save the file. - Launch the app.
Expected: App handles the error gracefully and starts with an empty list (no crash). Consider checking logs for a warning about corrupted storage.
- Close the app. Open
- Missing file
Appendix: Effort
This appendix summarizes the total effort and achievements for UniContactsPro, to facilitate evaluation.
Project Difficulty and Challenges
- Complexity Beyond AB3: While AB3 comprises mostly single-entity (Person) management, UniContactsPro extends or customizes many features (such as tagging, closeness, profile pictures, filtering, and reminders) requiring broader and deeper changes to the model, parser, command, and UI layers.
- JavaFX Customizations: Significant effort was spent modernizing the UI, introducing new FXML views, and handling advanced JavaFX behaviors such as theme switching and dynamic filtering, which go beyond the base AB3 layout.
- Data Model Enhancements: Many new attributes (profile picture, closeness, handle) and features such as multiple tags, filtering, advanced searching, and custom sorting increased the challenge compared to AB3’s flat data structure.
- Code Quality and Testing: Maintaining high-quality code, documentation, and extensive unit and integration testing for all new features to ensure the product remains robust and extensible.
Major Effort Spent
- Requirements gathering, architecture planning, and design revisions to support student-specific features (e.g., coursemate search, reminders, tracking last contacted date).
- Implementing and integrating new commands for tags, themes, closeness, and profile pictures, each requiring multi-layer changes (parser, command, UI, storage, model).
- Manual and automated testing (unit, system, and acceptance).
- Updating and maintaining comprehensive documentation and diagrams for all new behaviors and structural changes.
Reuse and Adaptation
-
SE-EDU AB3 Base: Significant Reuse: Core infrastructure (logic, UI, storage patterns) and some commands are inherited/adapted from AB3. This saved foundational setup effort.
- However, most major features added required rewriting or significant refactoring of nearly all subsystems (model, command, UI, storage, test).
- Examples: Tagging, profile pictures, reminders, and custom filters required original solutions, test cases, and new classes.
- Third-party libraries (JavaFX, Jackson, JUnit, Jekyll) provided building blocks (GUI, JSON handling, testing, docs), saving development time on those core functionalities.
- Attribution Transparency: All reused code/assets were documented (see Acknowledgements) and integrated according to open-source licensing requirements. Where adaptation was significant (e.g., UI components or advanced command parsing), new code was written.
Effort Estimate
- The bulk of team effort was focused on:
- Modifying the data model for greater extensibility and richer user experience
- Implementing, testing, and documenting new or enhanced CLI commands and UI workflows
- Ensuring a seamless, robust, and user-friendly application beyond AB3 capabilities
- Estimated AB3 Reuse Impact: Foundational AB3 code (~20-30% of the codebase) provided basic address book structure; however, over 70% of features, logic, UI, and documentation reflect new or heavily extended work.
Achievements
- UniContactsPro delivers features highly tailored to undergraduate student needs (tracking, reminders, advanced filtering), all integrated in a modernized, user-friendly, and extensible JavaFX application.
- Our team successfully tackled technical and design challenges across multiple software layers, upholding strong software engineering and documentation standards.
Appendix: Planned Enhancements
ZhengHao: UI Component Refinement and User Experience Enhancement
Priority: Medium
Objective: Enhance the UI component architecture and improve user experience through systematic UI/UX improvements while maintaining separation of concerns between the UI, Logic, and Model layers.
Implementation Scope:
-
Component-Level Improvements: Refactor existing
UiPartsubclasses (MainWindow,PersonListPanel,CommandBox,ResultDisplay) to implement responsive layout constraints using JavaFXBindingsAPI for dynamic resizing. Integrate ObservableList listeners to provide real-time visual feedback whenModeldata changes. -
Accessibility Enhancements: Implement keyboard navigation handlers in
MainWindowto support accessibility standards, and extendUserPrefsstorage to persist user-defined font size preferences. Create aThemeManagerutility class following the Singleton pattern to manage theme switching while ensuring proper resource cleanup. -
Visual Feedback Mechanisms: Add loading indicators and command execution status visualization by extending the
CommandResultclass to include execution metadata (success/failure states, execution time). Implement toast notifications using JavaFXTooltipor customNotificationPanecomponents. Update command result display to use green or black for success messages and reserve red only for errors, improving clarity between successful and failed commands. -
Code Quality: Ensure all UI enhancements follow the existing dependency injection pattern where UI components depend on
LogicandModelinterfaces, not concrete implementations. Maintain backward compatibility with existing FXML layouts while introducing enhanced CSS styling.
Testing Strategy: Develop unit tests for UI component behavior using TestFX framework, and create integration tests verifying UI-Model synchronization through observable list updates.
He Yue: Undo/Redo Feature Implementation
Priority: Medium
Objective: Complete the implementation of the version control mechanism for address book state management as outlined in the proposed undo/redo feature specification.
Implementation Scope:
-
Core Architecture: Implement the
VersionedAddressBookclass extendingAddressBookto maintain anaddressBookStateList(usingArrayList<AddressBook>) andcurrentStatePointer(integer index). Implement state management operations:commit(),undo(),redo(),canUndo(), andcanRedo()with proper bounds checking. -
Model Integration: Integrate
VersionedAddressBookinto theModelcomponent through theModelinterface. EnsureModelManagerwraps aVersionedAddressBookinstance and properly delegates state management methods. ImplementModel#commitAddressBook(),Model#undoAddressBook(), andModel#redoAddressBook()with appropriate exception handling for invalid operations. -
Command Integration: Audit all
Commandsubclasses in theLogiccomponent that modify address book state (e.g.,AddCommand,DeleteCommand,EditCommand,ClearCommand) to invokeModel#commitAddressBook()upon successful execution. Ensure commands that fail execution (throwCommandException) do not commit state changes. Refactor the edit command’s success message to highlight or display only the fields that have changed, instead of showing all contact details, for quicker verification of updates. - Memory Optimization: Implement state pruning mechanism to limit history size (e.g., maximum 50 states) to prevent excessive memory consumption. Consider implementing shallow copy strategies or immutable state snapshots using builder patterns to reduce memory footprint for large address books.
-
Error Handling: Add comprehensive validation in
UndoCommandandRedoCommandparsers to check state availability before execution. Implement user-friendly error messages throughCommandResultwhen undo/redo operations are not possible.
Testing Strategy: Develop comprehensive unit tests for VersionedAddressBook covering state transitions, edge cases (empty history, maximum history reached), and memory management. Create integration tests verifying undo/redo functionality across multiple command sequences.
Gokul: SortByCloseness Feature Enhancement and Closeness Validation
Priority: High
Objective: Enhance the sorting functionality and ensure robustness of the closeness rating system through comprehensive improvements and testing.
Implementation Scope:
-
Enhanced Sorting Logic: Extend
SortByClosenessCommandand its associatedComparator<Person>implementation to support composite sorting (primary: closeness value, secondary: name alphabetically) when multiple contacts share identical closeness ratings. Refactor the comparator to useComparator.comparingInt()andthenComparing()for maintainable multi-criteria sorting. -
Closeness Rating System: Enhance the
Closenessvalue object class in theModelcomponent to support more granular rating levels if needed, ensuring immutability and proper validation through the constructor. ImplementCloseness#isValid()method to enforce business rules (e.g., valid range checks) and add corresponding validation inPersonBuilderand parser classes. -
Data Consistency: Implement validation in
Person#setCloseness()and ensure persistence layer (JsonAdaptedPerson) correctly serializes/deserializes closeness values. Add defensive checks inSortByClosenessCommandParserto handle null or invalid closeness values gracefully. -
Model Integration: Verify that
Model#updateSortComparator()correctly applies sorting to the filtered person list and maintains sort order across subsequent operations. Ensure UI components (PersonListPanel) reactively update when sort comparator changes through properObservableListbindings. -
Testing and Debugging: Develop comprehensive unit tests for
SortByClosenessCommand,SortByClosenessCommandParser, andClosenessclass covering edge cases (null values, equal closeness values, boundary conditions). Create integration tests validating sort persistence across multiple operations and ensuring UI updates correctly reflect sort state.
Testing Strategy: Achieve high code coverage (>90%) for all closeness-related classes through unit tests. Perform manual testing with various closeness value distributions and verify sorting behavior matches expected results. Add logging statements for debugging sort operations in production.
Max: External Integration and Contact Synchronization
Priority: Low
Objective: Implement secure, bidirectional contact synchronization with external services, starting with Telegram integration, while maintaining data integrity and user privacy.
Implementation Scope:
-
Architecture Design: Create a new
Integrationcomponent following the same architectural pattern as existing components (separate interface and manager classes). ImplementTelegramIntegrationManageras the concrete implementation, with proper dependency injection through theMainAppinitialization sequence. Follow the Command pattern for sync operations to ensure testability and maintainability. -
API Integration: Implement secure OAuth 2.0 authentication flow for Telegram API using industry-standard libraries (e.g.,
okhttp,gson). Create aTelegramApiClientwrapper class to abstract API communication and enable easier testing through mocking. Implement rate limiting and retry logic with exponential backoff for network resilience. -
Data Mapping Layer: Develop a
ContactMapperutility class to handle bidirectional conversion betweenPersonobjects and external service contact formats. Implement field mapping strategies (name, phone, email, handle) with validation to ensure data consistency. Handle missing or incompatible fields gracefully with appropriate default values or user prompts. -
Import/Export System: Extend the
Storagecomponent with import/export capabilities supporting multiple formats (CSV viaopencsv, JSON via existingJacksoninfrastructure, vCard viaez-vcardlibrary). CreateImportCommandandExportCommandin theLogiccomponent following existing command patterns. Implement format validation and error reporting for malformed import files. -
Conflict Resolution: Design a conflict resolution strategy interface allowing users to choose resolution policies (manual, prefer local, prefer remote, merge). Implement conflict detection by comparing unique identifiers (phone, email, Telegram handle as per current
Personuniqueness constraints). Create UI dialogs for interactive conflict resolution when needed. - Security and Privacy: Implement secure credential storage using platform-specific keychains/keystores. Ensure all API communications use HTTPS/TLS encryption. Add user consent mechanisms for data synchronization and provide clear privacy notices. Implement data encryption for sensitive contact information stored locally.
Testing Strategy: Develop comprehensive unit tests for data mapping and format conversion logic. Create integration tests using mock API responses to verify synchronization workflows. Implement end-to-end tests for import/export functionality with various file formats. Conduct security testing for credential storage and API communication.